
Software engineer
Hi, I'm José! 👋
Software Engineer with a passion for creating scalable, high-performance solutions. With a strong foundation in infrastructure, platform, tooling and backend development, I thrive in solving complex challenges to deliver impactful results.If you'd like to connect, contact me here...
About me
When I was around 10 years old, I found myself staring at a newly released MacBook Air, completely fascinated by how incredibly thin it was. I couldn't help but wonder, How can it be so thin? How are computers even made? How do they work? 🤔This spark of curiosity sent me on a deep dive into understanding how computers function. I soon learned that engineers use "programming languages" to give computers instructions on what tasks to perform. That’s when I had my “aha” moment: I need to learn how to program!
I began with Python, then moved on to C. I started building simple tools, then servers, then web pages. I was hooked! At the age of 10-13, I had explored a variety of topics—from OS internals to networking. The sheer number of things there were to learn was addictive. I even started delving deep into Security. Participating in HackTheBox CTFs and other security challenges.At 19, I enrolled in a Telecommunications and Computer Engineering course at ISCTE in Lisbon.
During my time at college, I discovered that my true passion lay in the brains of software. I realized that the world evolves when the foundational systems evolve, and that became my niche and focus.Since then, my goal has been to build the brains of software, while also making it fast and scalable—whether it's backend systems, distributed architectures, OS internals, infrastructure, or anything related.No matter the field: AI, data, finance, transportation, or beyond... I thrive on solving complex and interesting challenges. 🚀
skills
I have worked with a wide range of tools 🛠️ , but the ones I am most comfortable with are the following:
Programming languages

Python

C/C++

Go

Java

Powershell

Typescript

C#

Django

React

Next.js

Node.js

.NET
Frameworks
devops & infrastructure

AWS

Azure

Grafana

Prometheus

Kubernetes
RabbitMQ

Docker

Firebase

ELK (Elasticsearch, Logstash, Kibana)

Kafka

Postgresql

CrateDB

MongoDB

Microsoft SQL Server
Storage & databases
wanting to learn

Rust

Scala

GCP (Google Cloud Platform)
My work @ vision-box
Since September 2023, I've been working at Vision-Box as an Infrastructure and Tooling Software Engineer working mainly on the Seamless Journey Platform®.
In this role, I worked on the design and implementation of robust infrastructure and tools that powered seamless, secure, and efficient travel experiences. Leveraging cutting-edge biometrics and real-time data orchestration to transform the way stakeholders interact across the travel ecosystem. Enabling the connection and identification of millions of travelers around the world with a secure and efficient ecosystem.
Key contributions
Implemented scalable infrastructure servicesDesigned and implemented scalable features, capable of managing hundreds of biometric and transactional interactions.
Orchestration of ServicesIntegrated back-end systems and services to enable smooth platform operation.
Monitoring and Optimization ToolsDeployed real-time monitoring and diagnostic tools for System health and performance analytics.
My work @ TAP air portugal
From May 2023 to August 2023, I worked at Tap Air Portugal with DevOps responsibilities.At TAP Air Portugal, I worked on developing and optimizing DevOps workflows for airline operations and management services, built by offshore teams. My role focused on ensuring secure, efficient, and reliable service delivery to support critical airline functions.
Key contributions
Real-time Incident Management ToolsDeveloped tools to centralize real-time incident and event management, from different sources.
Rollback System for Airline ServicesDesigned and implemented scripts and pipelines into a rollback system for all airline services. Allowing for quick and reliable rollbacks.
volunteer work @ Synaptic simulations
From April 2021 to October 2021, I got the opportunity to work as a volunteer for Synaptic Simulations. Focusing on the avionics UI.At Synaptic, I contributed to the development of an A220 aircraft mod for Microsoft Flight Simulator, focusing on enhancing the aircraft's avionics systems for a realistic and engaging user experience.
Key contributions
Control Systems ImplementationImplemented the UI for the aircraft CTP equipment, integrating its functionality with Microsoft Flight Simulator
Projects

Kafka simulator
I really wanted to learn kafka and how to use it in a cluster scenario. So this project simulates a kafka cluster where producers and consumers interact. Producers create messages based on a strictly defined Protobuf schema. But there is a chance (intended) for an invalid message to be introduced. When consumers get an invalid message, it is sent to the DLQ. The project uses strimzi.io. Additionally, observability also exists, for that I chose prometheus to generate metrics and grafana to visualize them.Tech used

Go
Kubernetes

Kafka
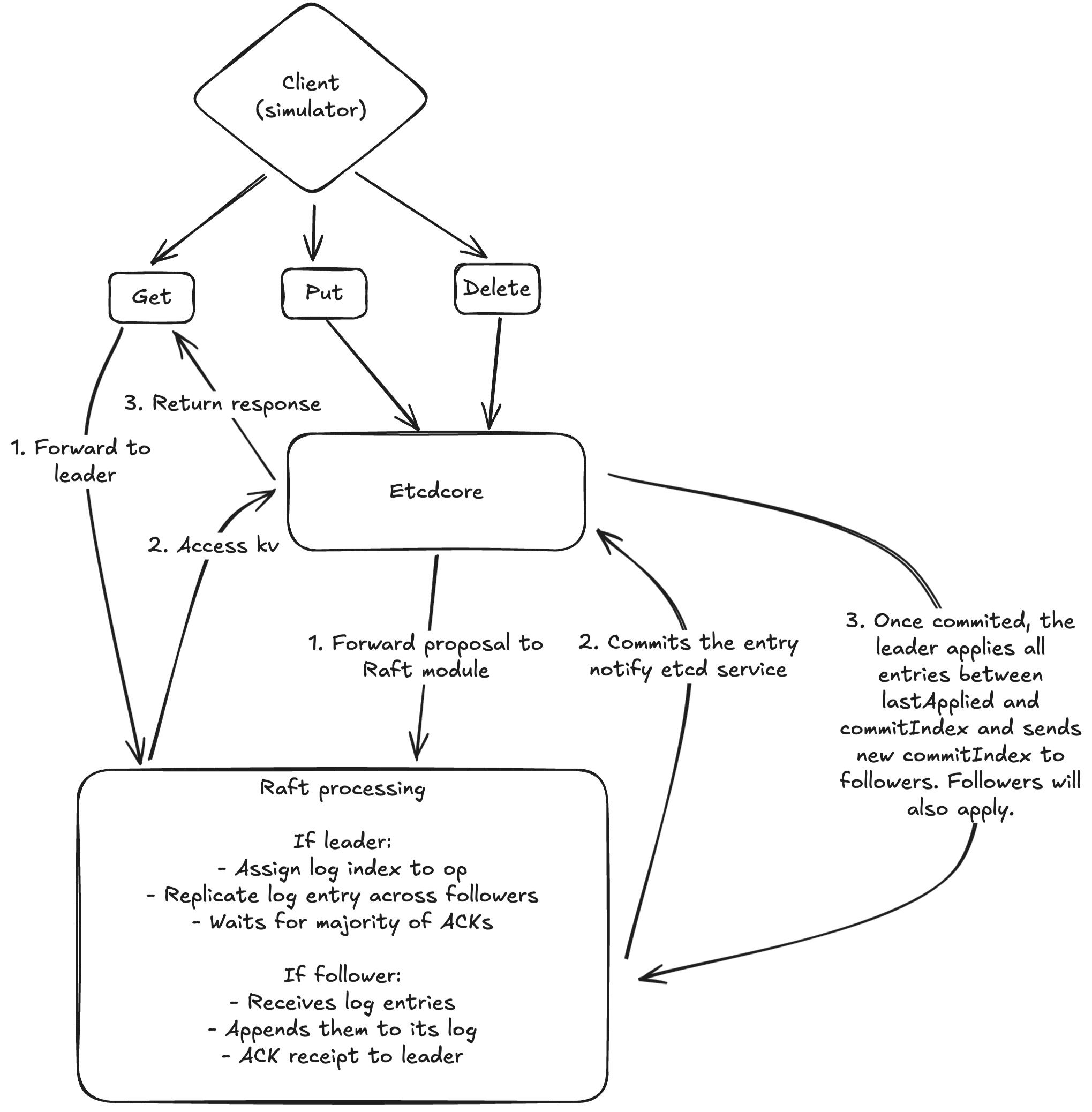
Minietcd-raft
This project was a wayyy too ambitious idea that I came up with, when I was interested in learning more about how some distributed systems algorithms work under the hood. Was it fun? Yes! There are still some limitations that I have to work more on, but the MVP works really well. Just not ready for production hehe. This was definitely the most technical project I've done so far.It contains an UI for:
- interacting with K8S;
- monitor the raft nodes using Server-sent events (SSE) for live updates;Demo GIF on github ;)Tech used

Go
Kubernetes

WHEREAMI 🗺
Geoguessr clone, using free 3rd party APIs. I had this idea because at the time me and my friends wanted to play geoguessr but none of us had the paid version. So I built my own 😎Tech used

Python

Django

Docker

Javascript
Agrifinder 🌱
App that connects local farmers with buyers seeing organic products. Bridging the gap between small-scale farmers and access to fresh, organic produce.Tech used

Python

Django

Docker

React


meeting finder 📅
Developed as a coursework project in a SCRUM methodology with 4 colleagues. This tool manages people schedules by importing webcal links. Simplifies event management and meeting scheduling by cross-referencing multiple calendars for optimal availability.Tech used

Java

Javascript
Working on new stuff that will be released soon...